Практический пример работы шуруповерта от БП компьютера
На работе есть два шуруповерта, они приобретались и при каждодневном использовании аккумуляторы потеряли емкость и их уже бесполезно заряжать,очень быстро садятся. Пытались снять аккумулятор реанимировать, не получилось и пришлось сделать источник питания и в мастерской работать на нем. Итак, проверяем, как покажет себя шуруповерт при работе от сети с компьютерным блок ом питания.
Был взят за основу блок от старого компьютера. Он на 220 вольт. Вывели провод с разъемом, чтобы вставлять в шуруповёрт. Удобство в том, что у устройства есть выключатель и индикатор. Запаса мощности достаточно. Провод на 2,5 метра.
Протестируем в работе. Очень хорошо вкручивает шурупы, просверливает отверстия.
На переделку блока ушло приблизительно 1,5 часа. Тест показал, что запаса мощности достаточно для вкручивания шурупов в сосну, дсп. Попробуем просверлить отверстие. Как вы убедились, все работает. Нет никаких перегрузок, дыма и т.п.
Инструкция по переделке
Рассмотрим подробнее, по шагам, как можно переделать аккумуляторный шуруповерт на сетевой.
Шаг 1. Разберите аккумулятор
Для того чтобы переделать инструмент на сетевой, получающий напряжение от родной зарядки или от блока питания компьютера, нужно выполнить простые шаги.

Сначала разбираем старую аккумуляторную батарею. Откручиваем крепежные шурупы. Важным условием будет являться сохранение всех клемм.
Шаг 2. Вытащите внутренности
Вынимаем аккумуляторы и аккуратно освобождаем клеммы. Затем к этим клеммам припаивается провод с сечением, которое может выдержать рабочий ток. Провод нужно выбирать с сечением не меньше 2,5 мм² и длиной, которая требуется для комфортной работы шуруповерта. Запоминаем, к проводам какого цвета припаиваем минусовую и плюсовую клеммы.

Шаг 3. Подключите провода
Разбираем корпус компьютерного блока питания. Вынимаем плату и выпаиваем провода на шлейфе питания. К проводам, выходящим из блока питания, вместо проводов желтого и черного цветов припаиваем провода с клеммами от аккумулятора. Черный провод – минусовой контакт, желтый – плюсовой.
Можно увеличить мощность, которую выдает блок питания, если соединить черный провод с черным и желтый с желтым. Это улучшит работу шуруповерта, потому что снизятся потери.
Для запуска компьютерного блока питания нужно замкнуть зеленый провод из 20-пинового разъёма на черный. Это можно сделать прямо на плате БП. Для удобства можно к зеленому и свободному черному проводу подключить выключатель.

Для удобства использования к проводам можно припаять специальный разъем, позволяющий их отключать. Необходимо соблюдать полярность, иначе можно вывести из строя шуруповерт. Для этого разъем должен быть с ключом (специальный выступ на корпусе, не дающий соединить его неправильно).
Шаг 4. Соберите все обратно и подключите шуруповерт к сети 220В
Необходимо собрать «модифицированный» аккумулятор. Вставляем в него клеммы с проводами и выводим их наружу через просверленное отверстие. Внутрь корпуса бывшего аккумулятора рекомендуется поставить конденсатор емкостью 10000 мкФ на 16 В или на 25 В и подключить его к клеммам параллельно. Выбирать конденсатор нужно на напряжение в 1,5 или 2 раза превышающее номинальное напряжение инструмента.

Такой конденсатор будет компенсировать большой пусковой ток. Если его не поставить, вероятность отключения блока питания встроенной защитой значительно возрастет. Еще для обеспечения баланса инструмента рекомендуется поместить внутрь груз. Это позволит снизить нагрузку на руку во время работы.
Собираем блок питания компьютера вместе и подключаем шуруповерт к сети 220 В. Если при проверке выяснится, что инструменту не хватает мощности, можно заменить низковольтный провод питания.
Что нужно для переделки
Для переделки шуруповерта необходимо кратко ознакомиться с электрической схемой инструмента. Инструмент приводится в движение электродвигателем. В зависимости от мощности и класса инструмента напряжение может быть 12, 14, 18 вольт. Электродвигатель получает питание от батареи аккумуляторов соответствующего напряжения.
Двигатель передает крутящий момент на патрон через механический редуктор. Обороты двигателя изменяются как шестеренчатой системой редуктора, так и при помощи реверсивного электронного регулятора оборотов, совмещенного с кнопкой включения.
Устройство шуруповерта:
- Аккумуляторная батарея.
- Регулятор оборотов.
- Кнопка включения.
- Электродвигатель.
- Редуктор.
- Патрон.
Мнение эксперта Алексей Бартош
Специалист по ремонту, обслуживанию электрооборудования и промышленной электроники.
Задать вопрос
Важно! Основная сложность переделки шуруповерта на работу от сети 220 вольт заключается в том, что ему требуется большая мощность. Никель-кадмиевые или литиевые аккумуляторы выдают ее без проблем
Но требуемую мощность выдать сможет не каждый блок питания.
Какой мощности нужен блок питания и сколько потребляет шуруповерт от блока питания?
Рассчитать требуемую мощность блока питания не составит труда — нужно умножить ток, потребляемый электродвигателем инструмента, на напряжение. К примеру, инструмент получает питание от аккумуляторной батареи, напряжение которой составляет 12 вольт. Ток, который нужен электродвигателю для работы, составляет 10 ампер. Получаем 120 ватт. Но это минимальное значение.
Для обеспечения нормальной работы при нагрузках, к примеру, при заворачивании шурупа в твердое дерево, мощность БП должна выбираться с запасом в 30-40%. Иначе шуруповерт не сможет нормально работать под нагрузкой или блок питания выйдет из строя.
Сила тока в зависимости от модели может составлять 7-10 А для бытовых шуруповертов и 30-40 А для профессиональных моделей. Напряжение аккумуляторной батареи может составлять 12 В, 14 В, 18 В в зависимости от конкретной модели.
Требуемые параметры напряжения, мощности и емкость аккумуляторной батареи обычно указаны на этикетке самого инструмента или в технической документации к нему.
Если рабочее напряжение инструмента составляет 12 В, количество вариантов выбора источника питания увеличивается, к примеру, можно подключить его к компьютерному блоку питания. Приобрести старый мощностью 300 Вт за небольшую цену вполне возможно. К тому же выдаваемой мощности хватит с запасом. К преимуществам этого варианта следует отнести: простоту переделки, а также то, что блок питания от компьютера мощностью от 300 Вт сравнительно легко найти.
Параметры блока указаны на наклейке, что находится на стенке. К примеру, там указано, что на вход приходит напряжение 220 v, на выход 12 v подается ток силой в 25 А. Получаем мощность в 300 Вт.
При желании в качестве источника питания на напряжение 12 В от сети можно использовать:
- светодиодный драйвер;
- электронный трансформатор для питания галогенных ламп низкого напряжения;
- зарядное устройство автомобильного аккумулятора.
Если инструмент рассчитан на питание другим напряжением, скажем, на 14 В или на 18 В, вариантов выбора блока питания немного. Для инструмента, работающего от напряжения 14 В и имеющего максимальный ток до 25А, в продаже имеется универсальный блок питания АИДА БШ 14 ПРО. Также имеется блок питания на 18 В, рассчитанный на ток до 20 А, АИДА БШ-18 ПРО.
Можно сделать своими руками блок питания на требуемое напряжение. Но для этого необходимы определенные знания по электронике. Схему такого БП можно посмотреть здесь. Есть схемы блоков питания, которые могут монтироваться вместо аккумуляторных батарей.
При подключении питания от зарядного устройства к шуруповерту необходимо использовать провод сечением больше 2,5 мм². Иначе провод будет сильно нагреваться, что может привести к расплавлению изоляции и короткому замыканию.
Также от длины провода зависит уровень потерь напряжения. Чем длиннее провод, тем, соответственно, больше потери. Если неправильно выбрать длину провода, может оказаться, что шуруповерт «не тянет», им нельзя закрутить шуруп в твердую древесину и т. п.
Еще на потери напряжения влияет качество соединения проводов. Провода, соединенные скруткой, будут иметь большое переходное сопротивление, которое значительно скажется на потерях напряжения.
Мнение эксперта
Алексей Бартош
Специалист по ремонту, обслуживанию электрооборудования и промышленной электроники.
Задать вопрос
Важно! Нельзя подключать шуруповерт к источнику питания проводом, имеющим малую площадь сечения. Это грозит выходом из строя самого инструмента и пожаром
Переделка электронного трансформатора
Неплохой и достаточно компактный блок питания можно сделать из так называемого электронного трансформатора (ЭТ), предназначенного для питания низковольтных галогенных ламп.
Но чтобы использовать трансформатор совместно с шуруповёртом, его (блок) необходимо доработать. Взглянем на классическую схему простейшего ЭТ.
Это простейший импульсный понижающий источник питания, собранный по двухтактной схеме. Выходное напряжение снимается со вторичной обмотки выходного трансформатора. Схема, приведённая на рисунке, конечно, не единственная. Есть приборы проще, есть сложнее. Есть со стабилизацией выходного напряжения, системой плавного пуска и защитой от короткого замыкания. Но то, что нас интересует, является неизменной частью любого электронного трансформатора. Так, в чем трудность?
Проблема заключается в том, что выходное напряжение подобных БП переменное с частотой десятки килогерц, да ещё и промодулированное частотой 50 Гц. Оно годится для питания ламп накаливания, но не подходит для шуруповёрта. Значит, его нужно выпрямить и сгладить. Для этого используем диод VD1 и два сглаживающих конденсатора — С1 и С2, подключив их по схеме, приведённой ниже.
Лампа Н1 служит нагрузочной, когда шуруповёрт отключён. Она необходима для старта преобразователя — без нагрузки он просто не запустится. Высоковольтный электролитический конденсатор можно взять из БП для компьютера или любого другого устройства, скажем, из телевизора с импульсным блоком питания. Он находится в корпусе электронного трансформатора. Диод и конденсатор помещают в корпус инструмента, а лампу устанавливают так, чтобы она ещё и рабочее место освещала — убила, как говорится, сразу двух зайцев. Такая лампа будет много удобнее штатной подсветки, которая включается только вместе с инструментом. Вслепую целишься в темноте, потом запускаешь шуруповёрт и смотришь, куда попал.
Диод КД2960 представляет собой быстродействующий выпрямительный диод, рассчитанный на ток 20 А и выдерживающий обратное напряжение 1200 В. Его зарубежный аналог — 20ETS12. Заменить этот диод обычным выпрямительным не получится — у него слишком низкое быстродействие, и на частоте в десятки килогерц он будет больше греться, чем выпрямлять.
Но замена есть. Вполне подходит диод Шоттки, выдерживающий ток 15–20 А и обратное напряжение не ниже 25 В. Найти такие диоды можно в блоках питания ПК. Там они служат для этих же целей. Диод, конечно, нужно поставить на теплоотвод.
Лампочка миниатюрная. Её можно найти в советских новогодних гирляндах или использовать две на 6,3 В, включённые последовательно. Собираем выпрямитель, размещаем его в корпусе инструмента, выводим через проделанное отверстие провода, подпаиваем одну часть разъёма. Вторую подпаиваем к проводам от трансформатора — и доработка закончена. Поскольку напряжение на выходе электронного трансформатора переменное, полярность подключения проводов от ЭТ к выпрямителю можно не соблюдать.
Как указывалось выше, существуют трансформаторы, обеспечивающие плавный пуск галогенных ламп. Подойдут ли они нам? Вполне. Как только мы подключим ЭТ к сети, он запустится и в течение 1–3 секунд выйдет на рабочий режим — это будет хорошо заметно по плавному разгоранию лампы Н1. После этого инструментом можно пользоваться без проблем.
Подбор питающего блока
Сетевые блоки питания для шуруповерта преобразуют переменный ток в постоянный, номиналом 9–19 вольт, необходимый для питания электроинструмента. Обычное напряжение сети 220 вольт адекватно адаптируется к потребностям прибора. Практически все шуруповерты имеют подробную информацию о требуемых характеристиках комплектующих частей для обеспечения полноценного функционирования прибора.
Трансформатор Taschibra
Трансформаторы типа Tashibra и Feron обладают надежностью, отличаются малой массой и габаритами, и лучшим образом подойдут для переделки аккумуляторного шуруповерта на сетевой. Нагрузочные показатели в соответствии с нормативами обеспечивают безопасность и отсутствие риска повреждения инструмента. Устройства оснащены двойными входными и выходными проводами для снабжения энергией и питанием элементов шуруповерта.
Еще один способ решения задачи – самостоятельное изготовление питающего блока. Для этого к клеммам шуруповерта крепится электрический кабель, на втором конце провода фиксируется электрическая вилка. Для окончательной сборки блока питания подбирают трансформатор с техническими характеристиками, соответствующими потребностям конкретного шуруповерта. В конце к трансформатору подключают выпрямитель для преобразования переменного тока в постоянный. Величина регулируется путем изменения количества колец намотки на катушке трансформатора.
Трансформатор Feron
При отсутствии опыта или необходимых знаний рекомендуется использовать заводские электронные трансформаторы с соответствующими характеристиками. Для сборки блока следует присоединить к нему выпрямитель по стандартной методике.
Особенности устройства шуруповерта
Шуруповерт — это устройство ручного типа для работы с различными крепежными элементами. Он используется для откручивания или закручивания шурупов, дюбелей, саморезов и другого крепежа, а также в некоторых случаях позволяет просверлить и отверстия. Работает этот прибор за счет электричества, имеет специальный патрон или битодержатель (только для бит), в который можно вставить сверло или биту, подходящую по форме к крепежу (например, крестовая, шестигранная бита и т.д.).
Шуруповерт может работать:
- от сети — соответственно, имеет сетевой кабель и пространственно ограничен в применении длиной провода (им можно работать только при наличии розетки или удлинителя и невозможно использовать, если отключили электричество);
- от аккумулятора — работает от батареи-аккумулятора, может использоваться там, где нет розеток, но пользоваться им можно только пока не разрядится батарея;
- от компрессора — пневматический вариант, который включается за счет подачи воздуха.

Как устроен шуруповерт Конструктивные узлы шуруповерта:
- двигатель, который заставляет шпиндель вращаться;
- шпиндель, на который установлен патрон для бит;
- патрон, который позволяет зафиксировать нужную биту;
- редуктор, передающий вращение от двигателя к шпинделю;
- регулятор скорости вращения;
- кнопки включения, переключения направления вращения (реверса);
- аккумулятор — источник питания (только у аккумуляторных шуруповертов).
Корпус изделия в большинстве случаев выполнен из пластика — за счет этого производство приборов получилось в свое время удешевить. Есть и металлические варианты — они надежнее и долговечнее пластиковых, но стоят намного дороже.
Теперь вы знаете об устройстве шуруповерта. Эта информация пригодится вам, если вы решите переделать свой аккумуляторный вариант в сетевой, так как разбирать прибор все равно придется. Не лишним будет знать, где и что у этого устройства находится.

Есть много способов запитать шуруповерт от сети
Восстановление блока питания
- блок питания от ПК или ноутбука;
- автомобильное зарядное устройство;
- самодельный БП.
Переделка блоков питания от любых других устройств заключается в присоединении низкочастотного кабеля к выходам зарядки. Надежную и долговечную работу обеспечит блок питания мощностью 300 – 350 Ватт.
Зарядные устройства от ноутбуков с напряжением на выходе от 12 до 19 Вольт подходят для реанимации инструмента. В данном случае удаляют выходной штекер, производят зачистку проводов и пайку к кабелю нужной длины.
Надежным вариантом для долговременной работы послужит БП от компьютера. Преимущества его в наличие кулера в конструкции, который предупреждает перегрев трансформатора.
Переделать шуруповерт на 220 Вольт достаточно просто. Процедура не требует материальных затрат. Переделанный инструмент прослужит не один год при условии, что мастер все сделает правильно.
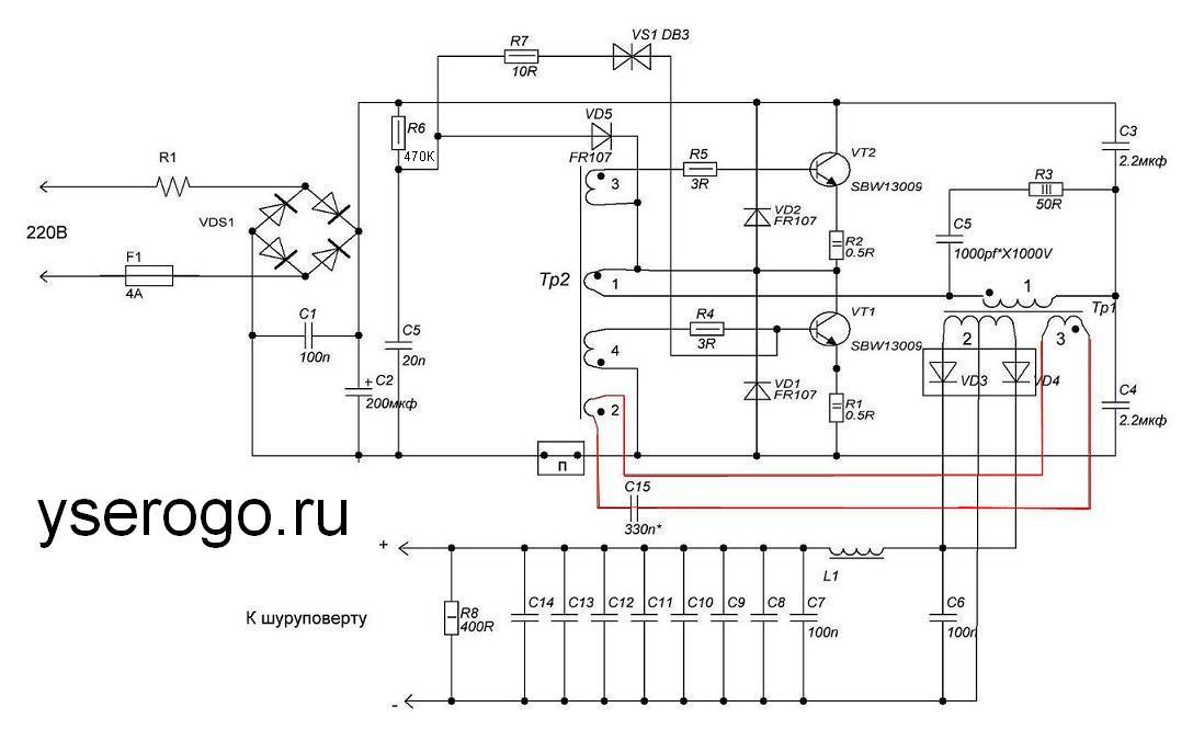
Схема
Вот несложная схема блока, схема была нарисована на скорую руку, может позже уделю ей время и перерисую
в более понятный вид. Картинка увеличивается по нажатию.

Прототипом взята схема из советских времен и усовершенствована с помощью советов обитателей форума “Радиокот”.
По сути это схема электронного трансформатора с “лишними” для китайских производителей деталями. Добавлен
узел обратной связи по напряжению, он выделен красным. В идеале эта часть схемы не задействована, но это в
процессе наладки.
Транзисторы взяты SBW13009 с запасом, это повышает надежность блока в целом. Схема обладает весьма
полезным свойством: благодаря резисторам в эмиттерных цепях, блок во время холодных пусков, когда токи значительно
превышают номинальные – повышает частоту преобразования. Благодаря этому импульсы больших токов ему не страшны.
Запуск выполнен на VS1 и блокируется диодом VD5, когда устройство выходит на автогенераторный режим. В процессе
опытов с блоком было решено отказаться от узла защиты, которая блокирует запуск при перегрузке – с шуруповертом
она будет только мешать.
По совету “радиокотов” был введен снаббер C5R3, он снижает обший уровень помех от блока, уменьшает потери на
коммутацию транзисторов и предотвращает появление сквозных токов. Выпрямление во вторичной цепи происходит по
схеме со средней точкой, благодаря такому решению количество диодов уменьшено до 2 (диодная сборка) и уменьшены
потери на тепло. Так же, для уменьшения потерь взята сборка из диодов Шоттки.
В отличие от электронного трансформатора (ЭТ) в схеме реализованы две обратные связи, по току и по
напряжению. Благодаря этому блок запускается без нагрузки. Однако практика показывает, при работе вхолостую
нагреваются силовые ключи, поэтому если удается добиться уверенного пуска шуруповерта без ОС по напряжению –
C15 попросту не впаивается в схему.
Конденсаторный баян на выходе, вместо одного электролита необходим по причине тех же больших пусковых токов.
Когда у меня стоял один конденсатор, его выводы плавились при определенном положении кнопки шурика. То есть
выводы одного конденсатора не рассчитаны на такие токи, в принципе, как и сам одиночный конденсатор.
Резистор R8 выполняет две роли: первая – это не позволяет на холостом ходу развиться напряжению выше
номинального, вторая – с отключенной ОС по напряжению дает пусковой ток во вторичной цепи и позволяет
запуститься ШИМ-у шуруповерта.
Перемычка “П” используется в процессе наладки блока, при первом пуске и настройке вместо нее подключается
лампа накаливания 100Вт, при испытании на шуруповерте просто замыкается перемычкой или предохранителем.
Как переделать?
Рассмотрим, как переделать аккумуляторный шуруповерт в сетевой, используя блок питания от компьютера. Но прежде чем отправляться разбирать старый системник или в магазин, чтобы купить новый БП, почитайте, что написано на корпусе шуруповерта. Обычно там указано рекомендуемое напряжение, чаще всего это 12 В. Для такого варианта блок питания отыскать проще простого. Но вот если указано большее значение, то к некоторых случаях поиски могут затянуться. Словом, переделывайте только 12-вольтовый шуруповерт, чтобы не усложнять себе жизнь.
Шаг 1. Снимите б/у блок питания на 500 Вт со старого системника или купите самый дешевый в любом магазинчике или сервисе по ремонту компьютеров.
Приобретите блок питания
Шаг 2. Всю подробную информацию о технических характеристиках компьютерного блока вы сможете прочитать на наклейке, которая находится на боку этой детали.
Изучите характеристики блока питания
Шаг 3. Затем можно приступать к переделке. Разберите родную, но закончившую работать батарею и выньте из него все питающие элементы.
Разберите старую батарею
Шаг 4. Аккумуляторы нам уже не нужны, но сохраните клеммодержатели и клеммы. Аккуратно снимите последние с батарей.
Снимите клеммодержателиАккуратно снимите клеммы
Шаг 5. К клеммам припаяйте провод сечением 3 мм² , предварительно зачистив его.
Припаяйте к клеммам проводВот так должно получиться
Шаг 6. Закрепите клеммы на клеммодержателе.
Закрепите клеммы на клеммодержателе
Шаг 7. Запомните, что «минусовой» провод у вас — синий (например). Вставьте клеммы согласно этой информации и символам на корпусе батареи в сам корпус.
Вставьте клеммы внутрь корпуса
Шаг 8. Удерживая клеммодержатель внутри, просверлите корпус бывшей батареи в верхней части сверлом диаметром 3 мм.
Сделайте отверстие в корпусе
Шаг 9. Снимите фаску сверлом побольше, чтобы шуруп на 3 мм легко утапливался в пластике (его шляпка не должна выступать).
Снимите фаску и вкрутите шуруп
Шаг 10. Затяните шуруп. Таким образом вы зафиксируете внутри корпуса от батареи сами клеммы и провод.
Зафиксируйте шурупом клеммодержатели внутри корпуса
Шаг 11. В корпусе от батареи просверлите еще одно отверстие, чтобы вывести провод питания из него.
Сделайте второе отверстие в корпусе батареи
Шаг 12. Рекомендуем зафиксировать провод внутри корпуса, чтобы он не тянул клеммы, когда во время работы вы будете натягивать шнур. Для этого на определенном расстоянии на выходе провода из корпуса намотайте несколько слоев изоленты. Она не даст проводу вылезать из отверстия на большее чем нужно расстояние.
Изолента поможет зафиксировать провод
Шаг 13. Соберите корпус батареи назад, скрутите все детали. Батарея-заглушка с возможностью подключения шуруповерта к сети готова.
Соберите корпус батареи
Шаг 14. Но это еще не все. Теперь нужно подключить нашу заглушку к блоку питания. Еще раз посмотрите на информационную наклейку на нем: там будет указано, каким цветом провода дают напряжение на 12 вольт. Здесь это желтый и черно-желтый провода.
Посмотрите цвета проводов
Шаг 15. Соедините параллельно один черно-желтый и один желтый провод, а также два черных («земля»). Если у вас только одна линия на 12 В, то возьмите просто два желтых провода и два черных.
Скрутите параллельно нужные проводаВот так должно получиться
Шаг 16. Припаяйте провода к силовому разъему XT60.
Припаяйте провода к XT60
Шаг 17. Припаяйте провод, идущий от батареи-заглушки, к другой части разъема.
Провод от батареи тоже припаяйтеВот так должно получиться
Шаг 18. Чтобы запустить блок питания от компьютера без самого системника, замкните зеленый провод на черный — на землю. Это можно сделать перемычкой из обычной скрепки.
Замкните контакты скрепкой
Шаг 19. Блок питания готов к работе. Можно его включать. Лишние провода можно отрезать или смотать в пучок, чтобы не мешали.
Лишние провода можно отрезать. Не забудьте про изоляцию
Шаг 20. Проверьте работоспособность системы. В целом шуруповерт готов к работе от сети. А так как была изготовлена батарея-заглушка для такого подключения, то есть провода не были напрямую подключены к прибору, то при желании на такой шуруповерт можно купить новый аккумулятор и пользоваться и им, и этой системой.
Шуруповерт переделан и готов к работе
Автомобильный аккумулятор как замена родному
Если работать нужно, а розетки поблизости не оказалось, могу предложить воспользоваться автомобильным аккумулятором. То есть зажимы с шуруповерта можно просто перекинуть на этот аккумулятор. Но такое средство походит только для крайних случаев в качестве экстренной меры.
Обратите внимание: для большинства автомобильных аккумуляторных батарей уровень рабочего напряжения недостаточен, чтобы питать шуруповерт. Тем более, что для таких целей никто не будет применять новые элементы, а у старых данный показатель едва достигает 11 Вольт, при том, что могут потребоваться все 19 Вольт. Как итог: малая эффективность инструмента, слабая сила кручения
Используя зарядку от ноутбука
миф способ востребует от вас на уровне кинотеатра технических познаний. Если появилась потребность переработать шуруповёрт в сетевой, для вас сумеет посодействовать ненадобная зарядка от ноутбука, потому что она имеет идентичные свойства и без усилий найдётся во всяком доме. Сначала нужно поглядеть, какое выходное напряжение у зарядки. Подходят зарядные устройства на 12–19В.
Будет нужно доработать аккумуляторный блок, для этой цели необходимо его разобрать и достать оттуда сломавшиеся аккумуляторы автомобильные.
- Взять зарядку от ноутбука.
- Отрезать разъём и зачистить провода от изоляции.
- Взять оголённые провода и припаять их. Если нет таковой способности, примотать их изолентой.
- Сделать в корпусе отверстие для провода и собрать конструкцию.
Сетевые шуруповёрты Россия .
Очень обычная переделка шуруповерта 14,4В на питание от сети 220В, с применением блока питания от старенького ноутбука.
Задействовав наружный блок питания от компьютера
Что же понадобится, необходимо блок питания «АТ» формата. Полностью возможно, что вы найдёте его у себя дома, однако можно и без усилий приобрести старенькый работающий блок питания на любом радиорынке. Его цена навряд ли будет велика
Важно держать в голове, что подойдёт блок питания, мощность которого составляет 300–350 Вт, а ток в цепи 12 В — не ниже 16 А
Деяния по переделке последующие:
- Раскрутить корпус блока питания. Под корпусом видно вентилятор, плату и огромное количество проводов, которые идут от платы к разъёмам.
- Требуется снять защиту от включения. Для этой цели вам нужно отыскать на большенном квадратном разъёме зелёный провод.
- Соединить зелёный провод с хоть каким чёрным проводом из этого же разъёма. Для удобства есть вариант обрезать его покороче и бросить снутри корпуса. При необходимости, применяют перемычку из малеханького куска провода.
- Обрезать ненадобные провода, оставив жёлтый и чёрный.
- Используя кусочек провода как удлинитель, чтоб блок питания во время работы мог находиться в комфортном месте, припаиваем его к жёлтому и к чёрному проводам
- Другой конец провода прикрепляем на клеммы пустого аккумуляторного отсека, так же как и в предшествующей аннотации.
Используя аккумулятор автомобильный
Принцип таковой переделки не отличается от метода с применением зарядки от ноутбука. Благодаря сегодняшним тенденциям на малогабаритные импульсные зарядки, линейные аналоговые приборы неавтоматизированные покупают на авторынке по очень симпатичной стоимости.
Если напряжение на аккуме изменяется плавным образом, то он подойдёт к полностью хоть какому шуруповёрту, и переделка такового инструмента делается так:
- Для подключения шуруповёрта к авто аккуму следует использовать дешевые провода с малым сечением, подходят авто провода для прикуривания.
- На всех сторонах каждого из проводов отрезать так именуемые «крокодилы», на свободном конце зачистить провод от изоляции на 2–3 см.
Взяв китайскую плату блока питания
Что же понадобится, речь идёт о блоке питания с выходным напряжением 24 В и наибольшим током 9 А. Шуруповёрты обычно рассчитаны под напряжение 12 В или 18 В, потому поначалу придётся снизить напряжение до применимого уровня.
Чтоб поменять выходное напряжение, необходимо внести доработку в цепь связи с клиентами. За выходное напряжение отвечает резистор под позицией R10. Его номинал 2320 Ом. Заместо этого резистора установим подстроечный резистор, таким макаром появится возможность изменять выходное напряжение блока питания под наши нужды, номинал подстроечного резистора 10 кОм.
- Выпаять неизменный резистор.
Если аккумулятор неисправен: как сделать адаптер для шуруповёрта?
Встречаются два метода сделать адаптер: использовать старенькый аккумуляторный блок, в нём уже есть разъём который подойдёт под шуруповёрт, либо подсоединить провода впрямую в рукоять.
Подключив старенькый аккумуляторный блок
Подключение старенького блока производится так:
- Прежде всего будет нужно разобрать аккумуляторный блок, для этой цели вам открутить винты как показано на рисунке.
Подсоединяя провода впрямую
Подсоединение проводов впрямую к шуруповёрту производится так:
- Чтоб подсоединить провода впрямую, необходимо первым делом разобрать шуруповёрт, другими словами открутить болты, скрепляющие две половинки корпуса.
Поздравляем! Сейчас, когда вы узнали, как переработать шуруповёрт в сетевой, вы можете с легкость применить эти познания практически. И непринципиально, заряжен ваш шуруповёрт либо нет. Не придётся думать о том, как хватит батареи. Фортуны для вас в переделке!
Техника безопасности
Место для работы при переделке устройства должно быть достаточно освещенным. Наиболее эффективны лампы дневного освещения или светодиодные одновременно с дневным светом, падающим из окна слева. Блики или прямое попадание света в глаза нужно исключить.
Чтобы избежать удара электрическим током, лучше беречься от контакта с заземленными предметами, это батареи отопления, газовые плиты. Рабочий стол, стул, пол не должны иметь токопроводящих поверхностей.
При работе с радиодеталями нужно проверять отсутствие на них напряжения, для этого подойдет индикаторная отвертка. После отключения от электропитания нужно снять заряд с конденсаторов цепей. Заряд снимать, например, вольтметром.
Подключение оборудования производить только после проверки прочности соединений. Проверять лучше не только визуально, но и механически.
Рабочее место должно быть проветриваемым или снабжено вытяжкой.
Как переделать аккумуляторный шуруповёрт для работы от сети 220 вольт?
Методы переделки аккумуляторного шуруповёрта для работы от сети различаются по сложности. Подключение зарядки от ноутбука почти не требует знаний, для монтажа компьютерного блока питания нужно дружить с паяльником, а для перенастройки китайского блока мастер должен уметь обращаться с измерительными приборами.
Используя зарядку от ноутбука
Этот метод потребует от вас минимум технических знаний. Если возникла потребность переделать шуруповёрт в сетевой, вам сможет помочь ненужная зарядка от ноутбука, так как она имеет схожие характеристики и без труда найдётся в любом доме. Сперва необходимо посмотреть, какое выходное напряжение у зарядки. Подойдут зарядные устройства на 12–19В.
Потребуется доработать аккумуляторный блок, для этого нужно его разобрать и достать оттуда вышедшие из строя аккумуляторные батареи.
- Взять зарядку от ноутбука.
- Отрезать разъём и зачистить провода от изоляции.
- Взять оголённые провода и припаять их. Если нет такой возможности, примотать их изолентой.
- Сделать в корпусе отверстие для провода и собрать конструкцию.
Задействовав внешний блок питания от компьютера
Итак, вам понадобится блок питания «АТ» формата. Вполне вероятно, что вы найдёте его у себя дома, но можно и без проблем приобрести старый работающий блок питания на любом радиорынке. Его стоимость вряд ли будет велика
Очень важно помнить, что подойдёт блок питания, мощность которого составляет 300–350 Вт, а ток в цепи 12 В — не ниже 16 А
Действия по переделке следующие:
- Раскрутить корпус блока питания. Под корпусом вы увидите вентилятор, плату и множество проводов, которые идут от платы к разъёмам.
- Требуется снять защиту от включения. Для этого надо найти на большом квадратном разъёме зелёный провод.
- Соединить зелёный провод с любым чёрным проводом из этого же разъёма. Для удобства можно обрезать его покороче и оставить внутри корпуса. Как вариант, можно использовать перемычку из маленького кусочка провода.
Используя автомобильный аккумулятор
Принцип такой переделки не отличается от способа с использованием зарядки от ноутбука. Благодаря нынешним тенденциям на компактные импульсные зарядки, линейные аналоговые приборы с ручным управлением можно купить на авторынке по весьма привлекательной цене.
Если напряжение на аккумуляторе меняется плавным образом, то он подойдёт к абсолютно любому шуруповёрту, и переделка такого инструмента производится следующим образом:
- Для подключения шуруповёрта к автомобильному аккумулятору следует использовать недорогие провода с малым сечением, подойдут автомобильные провода для прикуривания.
- На всех сторонах каждого из проводов отрезать так называемые «крокодилы», на свободном конце зачистить провод от изоляции на 2–3 см.
- Далее присоединить провода. Для присоединения проводов к клеммам нужно согнуть часть вдвое ту часть, что зачищена, а затем продеть их внутри клемм, чтобы получился своего рода крючок.
- Для более надёжной фиксации затянуть все соединения пластиковыми хомутами или припаять их. Не забывайте о полярности, обычно «крокодильчики» промаркированы.
- Следующим этапом идёт сборка, необходимо всё заизолировать. Для начала лучше обмотать каждое соединение таким образом, чтобы не выступали металлические части, а уже после обмотать всё вместе, клеммы не должны соприкасаться.
Взяв китайскую плату блока питания
Итак, речь идёт о блоке питания с выходным напряжением 24 В и максимальным током 9 А. Шуруповёрты обычно рассчитаны под напряжение 12 В либо 18 В, поэтому сначала придётся понизить напряжение до приемлемого уровня.
Чтобы изменить выходное напряжение, нужно внести доработку в цепь обратной связи. За выходное напряжение отвечает резистор под позицией R10. Его номинал 2320 Ом. Вместо этого резистора установим подстроечный резистор, таким образом появится возможность изменять выходное напряжение блока питания под наши нужды, номинал подстроечного резистора 10 кОм.
- Выпаять постоянный резистор.
- Перед монтажом подстроечного резистора рекомендуется выставить его сопротивление примерно равным 2300 Ом. Делается это для того, чтобы выходное напряжение блока питания было приблизительно 24 вольта, и блок питания не ушёл в защиту от чрезмерно высокого либо низкого выходного напряжения.
- Впаять подстроечный резистор.
- Включить блок питания и настроить напряжение, вращая подстроечный винт. После изменения выходного напряжения проверить характеристики блока питания: максимальный выходной ток и мощность. При токе больше 7,6 А блок питания переходит в перегрузку и резко понижает выходное напряжение.
- Проверить, что будет при напряжении 12 В. Настроить выходное напряжение. Максимальный выходной ток более 9 А, отлично!



































